10 min read
Top Data Quality Challenges When Using Microsoft Fabric (And How to Solve Them)
Written by: Diksha Upadhyay - November 4, 2025
According to Microsoft, 74% of Fortune 500 companies have adopted Microsoft Fabric. But within the data community we’re seeing a consistent pattern of its gaps in data quality capabilities.
Since its general availability in November 2023, Microsoft has delivered hundreds of updates. The September 2025 feature summary alone introduced the Govern Tab (now GA), enhanced Purview protection policies, and materialized lake views with built-in data quality constraints.
We already know that Fabric is maturing and can support enterprise-grade data quality. What we need to know is: what patterns work best, how do you implement them efficiently, and where do solutions like TimeXtender accelerate your path to insight?
Challenge #1: Lack of Fully Integrated Data Quality Module
What It Is
Fabric doesn't provide a dedicated, end-to-end data quality management tool that spans profiling, validation, monitoring, and alerting in a single unified interface.
Why This Happens
Microsoft prioritized unifying analytics experiences first—Data Factory for ingestion, Data Engineering for transformation, Data Warehouse for SQL analytics, and Power BI for visualization all share OneLake as storage. Comprehensive data quality tooling requires additional integration effort as of October 2025.
Impact
Organizations discover quality issues downstream rather than preventing them at ingestion. For instance, a retail company with missing sales data and inconsistent product codes, leads to unreliable inventory predictions. Without native guardrails, detection will require custom development that can take weeks to implement.
Detect Early
Monitor pipeline execution times for sudden increases; quality issues often manifest as processing delays. Track row counts before and after transformations to spot unexpected drops. Set up alerts on null percentages exceeding thresholds for critical columns.
Mitigate With Native Fabric
Great Expectations integrates seamlessly with Fabric Spark environments. Install through custom environments, define expectation suites matching your quality dimensions, and execute validations in notebooks scheduled through Data Factory pipelines.
Purview Data Quality (preview as of October 2025) provides no-code rule definition with out-of-the-box validations and AI-generated recommendations. Configure through the Unified Catalog to scan Delta tables, generate data profiling statistics, and create quality scorecards.
Materialized lake views (introduced June 2025) support T-SQL syntax with built-in data quality constraints, logs, and diagnostics, as noted in Microsoft's feature summary.
How TimeXtender Helps
TimeXtender's low-code rule designer enables rapid implementation without deep Spark expertise. Define completeness checks, format validations, range constraints, and referential integrity rules through an intuitive interface. The system generates optimized code, executes validations automatically, logs comprehensive results, and triggers intelligent alerts directly to responsible teams and delivering what typically requires 10X the manual effort in native Fabric.
Time-to-Value Comparison:
|
Implementation Activity |
Native Fabric |
With TimeXtender |
|
Rule definition & coding |
40-60 hours |
2-4 hours |
|
Pipeline orchestration |
16-24 hours |
Pre-configured |
|
Dashboard creation |
8-12 hours |
Template included |
|
Alert configuration |
8-16 hours |
Built-in |
|
Total setup time |
72-112 hours |
4-8 hours |
Challenge #2: Statistics Recalculation and Performance Surprises
What It Is
Fabric's SQL engine calculates additional statistics beyond Delta logs, creating performance bottlenecks on large tables. A documented case showed a 4 billion row Delta table experiencing 33-minute delays on initial queries while statistics recalculated, with subsequent 20-minute delays after adding just 4 million rows.
Why This Happens
Microsoft Fabric’s SQL engine automatically recalculates table statistics beyond what’s stored in Delta logs, which can lead to substantial performance delays on very large Delta tables. Documented community cases report that the initial query against a Delta table with billions of rows can take over 30 minutes while statistics are recomputed, and even minor data refreshes may trigger additional delays exceeding 20 minutes.
Impact
Unpredictable query latency disrupts SLAs, particularly for time-sensitive reporting. Development teams face frustration when performance varies dramatically between executions. Organizations migrating from Azure Synapse where OPENROWSET queries were standard discover OPENROWSET isn't supported in Fabric and isn't on the roadmap.
Detect Early
Instrument queries with execution time logging. Monitor query plans for statistics-related wait events. Track the first query execution time after table updates compared to subsequent executions, significant differences indicate statistics recalculation.
Mitigate With Native Fabric
Partition large tables strategically to limit statistics scope. Schedule maintenance windows for anticipated recalculation periods. Use shortcuts to external storage for read-only scenarios where statistics overhead matters less. Consider managed table limitations when architecting data flows. Shortcuts from Azure Data Lake Storage manifest as fully managed tables rather than external table concepts.
How TimeXtender Helps
TimeXtender optimizes Delta Parquet tables automatically, generates highly compressed columnar storage, and implements incremental data loading that minimizes the scope of statistics recalculation. Intelligent update control prevents unnecessary refreshes, while automated resource pausing during idle periods optimizes capacity costs; addressing both performance and economics.
Challenge #3: Metadata Fragmentation and Lineage Gaps
What It Is
Metadata management isn't centralized out-of-the-box. Individual Fabric components like Power BI, Synapse Analytics, Data Factory manage their own metadata with no native feature consolidating it across the ecosystem. Microsoft Purview provides external metadata management but requires additional setup and licensing for advanced features.
Why This Happens
Fabric launched with rapid innovation prioritizing core analytics workloads. Metadata unification across all components requires deep integration that's maturing over time. The September 2025 feature summary announced the Govern Tab reaching GA, with expanded domain public APIs enabling programmatic governance.
Impact
Comprehensive data lineage tracking becomes difficult. Cross-workspace lineage doesn't work for non-Power BI items, you must navigate to each workspace individually. Column-level lineage exists only for Power BI semantic models, not for Lakehouse, Warehouse, Pipelines, or Notebooks. Documentation effort scales poorly in dynamic environments without automated metadata tools.
Detect Early
Use Scanner APIs to extract metadata programmatically and identify gaps in coverage. Monitor the percentage of items with descriptions, sensitivity labels, and endorsement status. Track lineage completeness across critical data flows.
Mitigate With Native Fabric
Leverage Admin REST APIs (Scanner APIs) to extract item-level metadata including names, IDs, sensitivity labels, and endorsement status. For Power BI semantic models, capture sub-artifact metadata like table and column names, measures, and DAX expressions. Register your Fabric tenant in Purview Data Map for estate-wide lineage beyond single workspaces.
Implement metadata-driven pipeline architectures using control tables. Store source connections, transformation rules, and quality check configurations in Bronze layer Lakehouse tables accessible to pipelines. This separates configuration from code, enabling data stewards to modify logic without developer intervention.
How TimeXtender Helps
TimeXtender's Unified Metadata Framework provides end-to-end lineage automatically, generates comprehensive documentation, and maintains audit trails for compliance. Column-level lineage tracks transformations across all layers, not just Power BI semantic models. This visibility enables confident impact analysis when considering changes to data assets.
Lineage Coverage Comparison:
|
Lineage Capability |
Native Fabric |
Purview Integration |
TimeXtender |
|
Item-level lineage |
✓ (single workspace) |
✓ (cross-workspace) |
✓ (estate-wide) |
|
Column-level lineage |
Power BI only |
Power BI only |
All layers |
|
Transformation logic |
Manual docs |
Manual docs |
Auto-documented |
|
Custom code tracking |
Manual registry |
Manual registry |
Automatic |
|
Impact analysis |
Basic view |
Enhanced view |
Full visualization |
Challenge #4: Source-Level Issues
What It Is
Common data quality problems manifest consistently: nulls appearing in required fields, data type mismatches where Power BI incorrectly identifies identical fields as different types, encoding issues like pipe symbols in Delta partitions causing extended query durations, pattern mismatches for emails or phone numbers, referential integrity gaps between fact and dimension tables, and business rule violations.
Why This Happens
Source systems rarely enforce quality at origin. Fabric ingests data faithfully, but without validation gates, bad data propagates through medallion architectures. Custom development burden falls on data engineering teams who must write explicit checks rather than configure declarative rules.
Impact
Silver and Gold layers inherit upstream quality issues, undermining trust in analytics. Data scientists waste time cleaning data rather than building models. Business users make decisions on incomplete or incorrect information.
Detect Early
Implement data profiling during initial ingestion. Log null percentages, distinct value counts, and pattern adherence metrics. Create quality dashboards visualizing these metrics over time to spot degradation trends.
Mitigate With Native Fabric
Build custom PySpark quality checks for standard validations. Example:
from pyspark.sql.functions import col, sum
# Null detection across all columns
null_counts = df.select(*(sum(col(c).isNull().cast("int")).alias(c)
for c in df.columns))
# Duplicate detection on key columns
duplicates = df.groupBy("CustomerID", "TransactionDate").count().filter("count > 1")
# Outlier detection using quantiles
quantiles = df.approxQuantile("Amount", [0.01, 0.99], 0.0)
outliers = df.filter((col("Amount") < quantiles[0]) | (col("Amount") > quantiles[1]))
# Referential integrity validation
orphaned_records = fact_df.join(
dim_df,
fact_df["foreign_key"] == dim_df["primary_key"],
"left_anti"
)
Log validation results to quality audit tables for trending and alerting.
How TimeXtender Helps
TimeXtender provides automated data profiling that identifies duplicates, missing values, outliers, and inconsistencies without custom code. Rule-based validation enables custom data selection, validation, and transformation rules configured through the interface. Template-based controls with customization options speed up implementation while maintaining comprehensive quality coverage.
Challenge #5: Purview Data Quality Setup Complexity
What It Is
Enabling Purview Data Quality for Fabric Lakehouses requires navigating a complex prerequisites list: enabling specific admin API responses, using Service Principal authentication for Data Map scans, using Managed Service Identity for Data Quality scans, granting Contributor access to Fabric workspace for Purview MSI, and ensuring data exists in Delta or Iceberg formats.
Why Fabric Teams Hit This
Purview and Fabric evolved as separate products. Deep integration requires coordination between Azure Active Directory, Purview, and Fabric administrators. The Fabric API lacks ability to create and manage connections for lakehouse data access through code; connections must be created via UI, creating Infrastructure as Code bottlenecks.
Impact
Delayed time-to-value as teams navigate configuration. Security teams must approve cross-service permissions. Organizations with strict Identity and Access Management (IAM) policies face extended approval cycles. For mirrored databases, workarounds require creating shortcuts, running scans on lakehouses while ignoring mirrored databases, and updating semantic models whenever new tables appear.
Detect Early
Document all prerequisite steps before beginning implementation. Test Service Principal and Managed Identity (MSI) authentication in lower environments first. Verify permissions at each layer before attempting data quality scans.
Mitigate With Native Fabric
Follow Microsoft Learn documentation carefully when configuring Purview-Fabric integration. Start with a single Lakehouse and small table set to validate configuration before scaling. Use the Purview Hub within Fabric (reached GA September 2025) as your starting point as it provides centralized governance insights without leaving the Fabric interface.
Leverage AI-generated rules from Purview that analyze data patterns and recommend appropriate validations. For example, the system automatically detects email columns and suggests regex validation, reducing manual rule authoring effort.
How TimeXtender Helps
TimeXtender pre-configures integration patterns that have been validated across thousands of implementations. Organizations avoid configuration complexity through established patterns, accelerate setup with guided workflows, and reduce security approval cycles through well-documented permission models. Support teams provide expertise when integration challenges arise rather than leaving you to troubleshoot alone.
Challenge #6: Migration Issues
What It Is
Organizations migrating from Azure Synapse or other platforms encounter architectural incompatibilities. DataMinded documented a client migration attempt from Synapse Serverless SQL Pool to Fabric SQL engine that ultimately failed because OPENROWSET wasn't supported, shortcuts manifested as managed tables breaking their modular architecture, and 4 billion row table statistics delays made the platform untenable for their use case.
Motherson, a global manufacturing specialist, hit major collation issues when Fabric's default case-sensitive collation conflicted with their SQL Server heritage; significant enough that Microsoft introduced new collation features to address the problem.
Why This Happens
Fabric represents architectural evolution. Some familiar patterns don't translate directly. Microsoft adds capabilities rapidly, but migration paths for edge cases require planning.
Impact
Migration timelines extend beyond estimates. Organizations must refactor applications or choose alternative platforms. Budget overruns occur when architectural assumptions prove invalid. Technical debt accumulates when workarounds substitute for proper implementation.
Detect Early
Conduct proof-of-concept migrations with representative workloads before committing to full migration. Test performance with production-scale data volumes. Validate collation settings match source system expectations. Document architectural patterns you rely on and confirm Fabric support.
Mitigate With Native Fabric
Review the Microsoft Fabric roadmap and feature availability documentation before migration. Engage Microsoft FastTrack for complex migrations requiring architectural guidance. Plan phased migrations that validate each component before moving the next. Consider hybrid architectures where Synapse and Fabric coexist during transition periods.
For collation issues, configure workspace collation settings appropriately, a feature Microsoft enhanced specifically for migration scenarios. For OPENROWSET dependencies, refactor to use Lakehouse shortcuts or Data Factory pipelines instead.
How TimeXtender Helps
TimeXtender's technology-agnostic architecture provides one-click deployment to any platform such as Azure, Fabric, Snowflake, AWS, or on-premises. This portability protects organizations from platform obsolescence and provides migration insurance. If architectural incompatibilities emerge, TimeXtender's abstraction layer shields your data logic from platform-specific changes, dramatically reducing migration risk and rework.
Migration Risk Comparison:
|
Risk Factor |
Native Migration |
TimeXtender-Assisted |
|
Platform lock-in |
High |
None (portable) |
|
Refactoring effort |
200-400 hours |
20-40 hours |
|
Performance unknowns |
High risk |
Pre-validated patterns |
|
Rollback cost |
$150K-$500K |
Minimal (abstracted) |
|
Future transition |
Start over |
One-click redeployment |
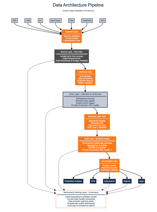
Data Quality Gates Across the Medallion Architecture
Data quality is a continuous validation process that occurs at every layer of your Fabric architecture. Organizations that achieve reliable analytics implement quality gates at specific transition points, catching issues before they cascade downstream and contaminate trusted datasets.
The diagram below shows where to position validation logic across the medallion architecture. Notice that quality checks are placed at every layer transition, ensuring that only validated data progresses to the next stage. Each gate serves a specific purpose: ingestion gates verify source data integrity, cleansing gates standardize formats and remove duplicates, business logic gates enforce referential integrity and calculations, and consumption gates apply final security and freshness checks before data reaches end users.

By implementing gates at each transition, you create fast feedback loops where data teams know immediately which layer failed validation, dramatically reducing troubleshooting time from days to minutes.
FAQs: Microsoft Fabric Data Quality
Q1: Does Microsoft Fabric include built-in data quality tools?
Fabric doesn't provide a fully integrated, dedicated data quality module as of October 2025. However, you can achieve comprehensive quality management through native capabilities: Great Expectations integration in Spark environments, Microsoft Purview Data Quality (preview) offering no-code rule definition and AI-generated recommendations, Data Factory validation activities with filter transformations, and materialized lake views with built-in constraints (introduced June 2025). Organizations seeking faster implementation often complement these tools with TimeXtender's metadata-driven automation.
Related entities: Great Expectations, Purview Data Quality, Data Factory, Materialized Lake Views
Q2: How does Microsoft Purview Data Quality integrate with Fabric?
Purview Data Quality integrates with Fabric through the Purview Hub (reached GA September 2025), which provides centralized governance insights without leaving Fabric. Setup requires enabling admin API responses, configuring Service Principal authentication for Data Map scans, using Managed Service Identity for Data Quality scans, and granting Contributor access to Fabric workspaces. Purview scans Delta and Iceberg tables in Lakehouses, generates automated profiling statistics, creates quality scorecards with pass/fail rates, and enables AI-generated validation rules. TimeXtender pre-configures these integration patterns to simplify deployment.
Related entities: Purview Hub, Purview Data Quality, OneLake, Delta tables, Service Principal, Managed Service Identity
Q3: What is Data Activator and how does it support data quality monitoring?
Data Activator is Fabric's no-code experience for data observability and event-driven automation (currently in preview). For data quality, Data Activator monitors quality score thresholds and triggers alerts when scores fall below acceptable levels, tracks sudden volume changes that might indicate upstream issues, detects freshness latency when data updates are delayed, and responds to validation failure rate increases with automated notifications to responsible teams. You configure "reflexes" that watch specific metrics and execute actions such as sending Teams messages, creating tickets, or pausing downstream pipelines when conditions are met.
Related entities: Data Activator, reflexes, quality scorecards, automated alerts, real-time monitoring
Q4: How do OneLake Shortcuts affect data quality management?
OneLake Shortcuts provide references to data stored in external locations (Azure Data Lake Storage Gen2, AWS S3, Google Cloud Storage) without copying data into OneLake. For data quality, shortcuts enable validation at the source before data enters your Fabric environment, reduce storage costs by eliminating data duplication, maintain single source of truth while enabling multi-platform access, and preserve lineage to external source systems. However, shortcuts from ADLS manifest as managed tables rather than external tables, which affects how statistics are calculated. Organizations using shortcuts should implement quality gates at ingestion to catch issues before they propagate through medallion architecture.
Related entities: OneLake Shortcuts, ADLS Gen2, managed tables, external tables, medallion architecture, quality gates
What "Good" Looks Like: Quality Maturity Indicators
Organizations achieving excellent data quality on Fabric share common patterns:
Comprehensive Scorecards
Quality metrics visible at all layers (Bronze, Silver, Gold) with trending over time. Executives see aggregate scores while data stewards drill into specific validation failures.
Proactive Alerts
Issues flagged before downstream impact. Critical violations block pipeline progression; warnings generate review tickets; info alerts flow into weekly reports.
CI/CD Integration
Quality checks run automatically when code commits trigger deployment pipelines. Test environments validate quality logic before production deployment.
SLA Commitments
Data products publish quality targets: 99.9% completeness, 100% referential integrity, maximum 2-hour freshness. Dashboards track actual performance against commitments.
Collaborative Ownership
Business domain owners define quality rules based on their understanding of data semantics. Technical teams implement and monitor. Everyone shares accountability for quality outcomes.
Accelerate Fabric Success with TimeXtender
To achieve enterprise-grade data quality efficiently, most organizations benefit from solutions that operationalize proven patterns. TimeXtender complements Microsoft Fabric by accelerating what works, automating repetitive tasks, operationalizing governance guardrails, and maintaining portability insurance.
See it in action for yourself:
